#みんなで乗り越える~赤十字ボランティアの活動3~
全国各地の赤十字奉仕団が、感染防止に必要なマスクや、医療施設で入手しにくい状況にある医療用エプロンやフェイスシールド等の感染防御に必要な資材の代替品を作製しています。
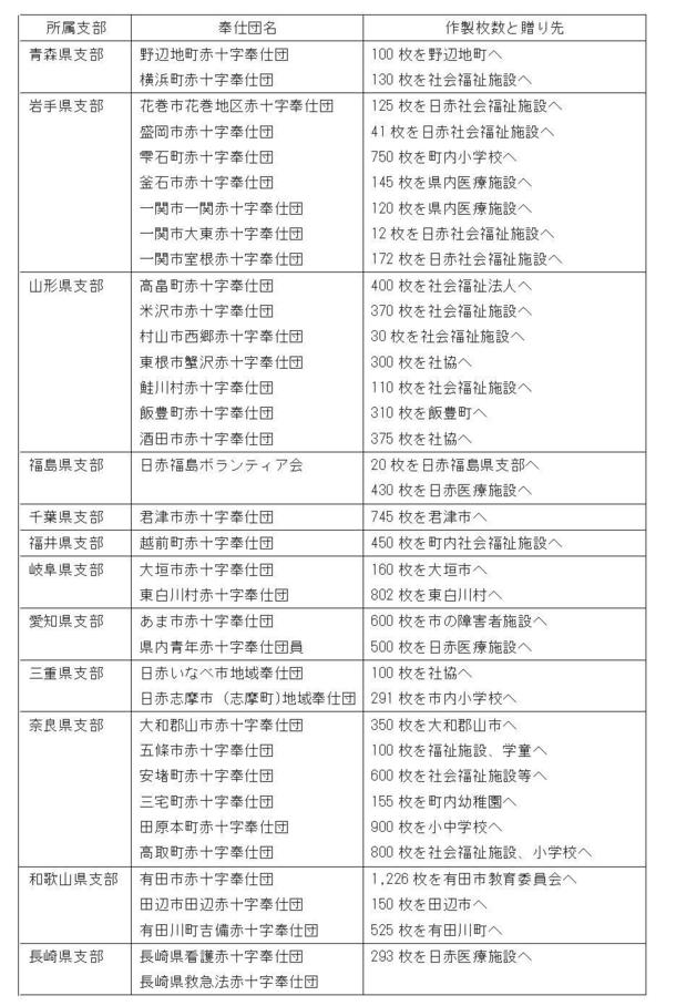
マスク作り
赤十字病院をはじめ、地域の教育委員会、社会福祉施設、医療施設などへ手作りマスクを贈っています。
盛岡市赤十字奉仕団(岩手県)
マスクを着けた施設の乳児
日赤福島ボランティア会(福島県)
君津市赤十字奉仕団(千葉県)
大垣市赤十字奉仕団(岐阜県)
あま市赤十字奉仕団(愛知県)
安堵町赤十字奉仕団(奈良県)が作成した色とりどりのマスク
有田市赤十字奉仕団(和歌山県)
ビニールエプロンやフェイスシールド等の作製

赤十字医療施設での資材不足を補うため、いろいろな資材を活用して、感染を防御できる代替品を作製しています。
東京都支部に所属する奉仕団では、90cm×70cmのビニール袋に頭を入れる部分の切り目を入れ、細長く紐状にした部分を作ることで、ビニールエプロンを作っています。30,000枚の作製を目指し、日々継続して作製しています。
また、東京都救護ボランティア活動推進協議会(東京都)ではクリアファイルを活用したフェイスシールドを作製し、近隣の赤十字病院へ贈りました。
神奈川県支部に所属する奉仕団でも、ビニール袋を活用したビニールエプロンを作製し、県内の赤十字病院に贈っています。
成田赤十字病院ボランティア会(千葉県)ではアイシールドとアームカバーを作製し、成田赤十字病院へ贈りました。
<関連リンク>
#みんなで乗り越える~赤十字ボランティアの活動2~
リンク http://www.jrc.or.jp/volunteer-and-youth/volunteer/news/200514_006193.html
#みんなで乗り越える~赤十字ボランティアの活動~
リンク http://www.jrc.or.jp/volunteer-and-youth/volunteer/news/200428_006167.html
- トップページ
- 赤十字ボランティア・青少年赤十字について
- 赤十字ボランティア
- トピックス
- #みんなで乗り越える~赤十字ボランティアの活動3~